1 研究背景
新一代信息技術與制造業的融合程度不斷加深,制造業數字化轉型成為我國把握新機遇、培育新動能、增強競爭力的戰略選擇。離散行業作為制造業的重要門類,普遍存在工序離散、多品種小批量和混線生產需求強烈、技術工藝和供應鏈復雜、生產制造周期長、綜合效率低、人力成本高等特點,轉型升級需求迫切,是制造業數字化轉型的主攻方向。
1.1 離散行業數字化轉型的困境
我國離散行業規模大、門類廣、主體多,數字化轉型是一項長期且復雜的工程。在基礎方面,離散制造企業普遍自動化、數字化水平較低,高端軟硬件及關鍵技術對外依賴嚴重,要素資源保障不足等問題依然嚴峻。在場景方面,行業領域不同、業務模式差異、工序流程多樣催生了豐富的離散場景,企業整體數字化改造難度大、成本高 ;在數據方面,設備種類繁多、接口協議不統一、數據隱私和安全等問題導致數據在不同設備、系統、企業間的互聯互通困難 ;在效益方面,大部分中小企業在轉型過程中缺乏業務牽引和政策支持,轉型場景不明晰、收益低等問題也導致中小企業轉型動力不足。
1.2 離散行業數字化轉型的必要性
中國是全世界離散制造最集中的國家,離散制造業增加值占我國工業增加值 50% 以上。當前,與歐美德日等發達國家在完成工業化的基礎上推進數字化轉型相比,我國需要同時兼顧工業化進程和數字化轉型。同時,離散行業發展起步晚,普遍存在基礎技術薄弱、核心技術缺乏、產品附加值低、生產成本能耗高、污染嚴重等問題,高質量發展需求迫切,亟需通過數字化技術賦能傳統離散行業改造升級,提升離散行業數字化水平,解決高質量發展過程中的痛點、難點和堵點,支撐離散制造企業提質、降本、增效。
1.3 數字化場景資源池建設的意義
近年來,國家及地方持續關注制造業場景建設與試點示范。《“十四五”智能制造發展規劃》指出圍繞工廠、企業、產業鏈供應鏈構建智能制造系統,開展多場景、全鏈條、多層次應用示范?!督K省“十四五”制造業高質量發展規劃》指出面向裝備制造領域,開發面向特定場景的模塊化生產單元。
場景是數字化技術在制造過程單個或多個環節的應用,中小企業以場景為單元開展“智改數轉”易于實施、成效顯著。企業可以根據自身情況,優先選擇改造成本低、業務需求強的場景進行數字化改造。場景具有泛用性和可復制性,建設場景資源池并整合匯聚技術路線清晰、應用示范性強的場景資源,企業可以“詞典式”查詢行業典型場景數字化解決方案,對標自身數字化轉型成效,指導數字化場景改造,加速場景的復制推廣。
場景資源池是對接離散行業供需雙方的窗口,服務商可以對標優秀數字化場景解決方案,不斷提升服務能力,并尋找具有轉型需求的潛在客戶。企業可以快速挖掘業務需求,并尋找符合自身需求的優質數字化轉型服務商。
2 典型離散行業數字化轉型場景
離散行業各細分行業之間由于生產模式、工藝流程、產品形態、資源特點等存在差距,且不同企業之間的業務特點和營運管理、面臨的發展問題和生存挑戰、企業和場景數字化水平各異,因此不同行業和企業在數字化轉型過程中的場景存在個性路徑和特色模式。
本章重點基于當前離散行業急切的數字化需求,梳理了典型數字化場景,研究場景數字化難點和痛點,分析對應場景典型應用案例,旨在解決離散制造企業數字化改造與轉型升級過程中無參考、無指引的問題。行業和場景分類參考《智能制造典型場景參考指引 (2021年 )》《中國智能制造發展研究報告:智能工廠》《中國智能制造發展研究報告:系統解決方案》,以及 GB/T 39116—2020《智能制造能力成熟度模型》的 20 個能力子域。面向裝備制造、電子信息、消費品 3 個離散制造重點行業,圍繞通用場景和行業場景 2 個場景分類,整理形成了 20 個數字化轉型典型場景,如圖 1 所示。
圖1 離散行業數字化轉型典型場景
2.1 通用場景
通用場景是指滿足不同行業數字化轉型共性需求的場景,具備在同行業內及不同行業間的推廣價值。通用場景部分整理了裝備制造、電子信息和消費品 3 個行業存在共性需求和相似解決方案的數字化典型場景,包括智能排產與調度、人機協同作業、質量智能檢測、全過程質量追溯、全流程精益生產管理、能耗數據采集與監測、環境智能監測與調節 7個場景,場景內容見表 1。
表1 離散行業數字化轉型通用場景內容
2.2 行業場景
2.2.1 裝備制造行業場景
裝備制造包括通用裝備制造、專用裝備制造、汽車制造、鐵路、船舶、電氣機械、航空航天等行業門類,以離散制造為主。裝備制造行業數字化轉型要聚焦知識工程、AR/VR、數字孿生、可重構生產、人工智能等新技術和產品遠程運維、數據驅動服務、柔性敏捷生產等典型場景,打造高效柔性、敏捷響應、人機協同和動態調度能力,不斷優化裝備產品性能和服務水平?;诖?,整理出數字化設計與仿真、柔性加工裝配、設備運行監測與故障診斷、設備全生命周期管理 4 個典型場景,詳細場景內容見表 2。
表2 裝備制造行業數字化轉型典型場景內容
2.2.2 電子信息行業場景
電子信息包括電子元器件、集成電路、計算機、信息通信設備、消費電子等行業門類,以離散制造為主,且細分行業產品和生產特點差異較大。
電子信息行業數字化轉型要聚焦人機高效協作、在線精密檢測、人工智能等新技術和產品質量優化、工藝動態優化等典型場景,打造高效配送、資源協同和柔性生產能力,不斷提升產品質量、性能和穩定性。基于此,本文整理出可重構柔性生產、數字化工藝設計與可制造性分析、工藝動態優化、供應鏈彈性管控 4 個典型場景,詳細場景內容見表 3。
表3 電子信息行業數字化轉型典型場景內容
2.2.3 消費品行業場景
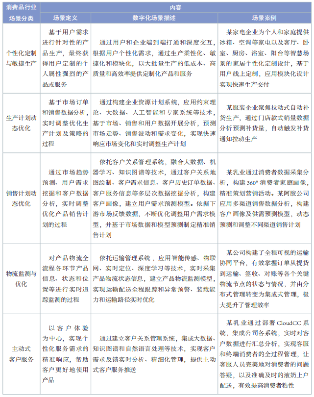
消費品包括食品飲料、 生物醫藥、 家電服裝、家居日化等行業門類,涵蓋離散制造和流程制造,以客戶為中心組織生產是行業主要特點。消費品行業數字化轉型要聚焦人工智能、區塊鏈、數字孿生等新技術和大規模個性化定制、銷售驅動業務優化等典型場景,打造以用戶需求為中心的制造體系,提升全生命周期質量管控、需求敏捷感知和產銷用協同能力?;诖耍疚恼沓鰝€性化定制與敏捷生產、生產計劃動態優化和銷售計劃動態優化、物流監測與優化等 5 個典型場景,詳細場景內容見表 4。
表 4 消費品行業數字化轉型典型場景內容
3 典型場景資源池建設路徑建議
離散行業生產流程長、環節多、場景散,數字化轉型對象多、難度大、周期長,需要以細粒度的場景為單位和臺階做深、做細、做實一個個場景的數字化轉型,實現“由點及線”“由線到面”“由面成網”之勢,帶動全行業數字化轉型。
數字化轉型場景資源池是一個平臺庫,同時也是一個生態體系,包含大量離散行業數字化轉型場景資源的同時,也涵蓋場景的整理、篩選、評估以及資源池運營和對外服務等內容。亟需打通場景資源池建設與應用全流程,結合數字化場景的來源與作用,圍繞“選”“建”“用”3 個方面開展資源池建設與應用工作,高效支撐場景匯聚和對外服務,助力離散制造業各行業、全環節、細場景的高質量數字化轉型。離散行業數字化轉型場景資源池建設路線如圖 2 所示。
圖 2 離散行業數字化轉型場景資源池建設路線
3.1“選”數字化場景
數字化場景來源于企業實踐,包括制造企業自身的場景數字化建設實踐,以及數字化轉型服務商對企業的場景數字化改造實踐。企業的實踐效果通過測試驗證及評估評價,最終形成量化的成果形式。“選”場景首先需要明確場景的來源,可以把評估實踐、試點示范、智能工廠及車間、典型案例中的場景作為數字化場景的來源。其次是場景篩選和分類分級,為下一步場景資源池的建設打好基礎,按照裝備制造、電子信息、消費品等行業先對場景進行行業分類,之后按照研發設計、生產制造、運營管理等環節進行環節分類,最后按照具體場景進行場景的分類篩選,最終得到場景“單元”。
3.2“建”數字化場景
資源池的建設是平臺的建設,也是生態體系的建設,資源池是基礎,生態服務是關鍵。“建”資源池首先要對篩選分類得到的場景“單元”進行評估評價,確定場景的價值,為場景的推廣應用作支撐,需要建立相應的評估標準、評估體系、評估方法和流程,如通過專家評審、測試驗證以及《智能制造能力成熟度模型》等標準評估認證方法,對數字化場景進行先進性、應用前景、技術成熟度、可推廣性、風險性、價值收益等全方面的能力評估,明確場景的價值。對通過評估的數字化場景按照行業、環節、具體場景、等級進行歸類,然后納入場景資源池,對未通過評估的低價值場景或錯誤場景,則可納入如典型誤區庫等其他資源池。
3.3“用”數字化場景
數字化場景資源池建設的關鍵是對外服務,以示范、參考、指導等方式助力企業數字化場景建設。可以通過平臺的方式公開發布優秀場景案例、場景提供方名錄、技術邏輯方案等信息,為轉型企業和服務商打造精準高效的資源獲取和服務對接平臺。有轉型需求的企業可以通過信息發現、場景對比分析,“診”自身場景數字化現狀,快速錨準具體轉型場景,明確轉型方案和目標,同時“選”優秀場景案例指導自身場景數字化建設。服務商可以通過場景對標分析,“診”自身數字化場景方案的成熟度和能力,“選”與自身同方向的優秀場景指導方案優化,持續提升服務能力。企業和服務商的成功實踐通過“驗”之后,將不斷轉化為資源池的場景來源,形成“選”“建”“用”的良性閉環,不斷豐富資源池場景。
4 結語
面對離散行業數字化轉型的困境,以場景為抓手開展“破局”工作,建設離散行業數字化轉型典型場景資源池,持續豐富數字化場景應用案例資源,完善資源池生態體系,提升資源池供需對接服務供給能力,是推動離散行業數字化轉型的新思路和新手段。本文聚焦裝備制造、電子信息、消費品 3 個典型離散行業,梳理分析各行業數字化轉型場景特點和應用案例,提出基于典型場景的資源池建設思路和方法,期望通過場景資源池為數字化轉型供需雙方供需對接橋梁,以場景示范和技術方案指導的方式引導企業開展數字化改造,有助于行業、產業、區域數字化整體水平提升,有助于離散行業數字化轉型升級。
免責聲明:本網注明“來源:XXX”的作品,均為轉載自其它媒體,版權歸原作者所有,本網僅限于傳遞更多信息之目的,不作為商業用途,亦不代表本網贊同其觀點和對其真實性負責,轉載或下載使用,必須保留本網注明的"稿件來源"。如涉及內容、版權和其它問題,請在30日內與本公眾號聯系,我們將在第一時間更正或刪除。















